close
더북(TheBook)
search
요즘 개발자를 위한 시스템 설계 수업
더북(TheBook)
home
Home
1장 시스템 설계의 기본
1.1 시스템 설계의 정의
1.1.1 소프트웨어 시스템
1.1.2 분산 소프트웨어 시스템
1.1.3 시스템 설계의 이해
1.2 시스템 설계의 다양한 유형
1.2.1 상위 수준의 시스템 설계
1.2.2 하위 수준의 상세 설계
1.3 업계에서 시스템 설계가 갖는 중요성
1.4 시스템 설계의 중요성을 엿볼 수 있는 실제 사례
1.5 요약
2장 분산 시스템의 속성
2.1 호텔 객실 예약 시스템으로 살펴보는 분산 시스템 예시
2.2 일관성
2.2.1 강한 일관성
2.2.2 최종 일관성
2.3 가용성
2.4 파티션 허용성
2.4.1 네트워크 파티션
2.4.2 파티션 허용성
2.5 지연 시간
2.6 내구성
2.7 신뢰성
2.8 장애 허용성
2.9 확장성
2.9.1 수직 확장성
2.9.2 수평 확장성
2.10 요약
11장 X 서비스 설계
11.1 기능적 요구 사항
11.2 비기능적 요구 사항
11.3 데이터 모델
11.4 시스템 규모 산정
11.5 고수준 설계 탐구
11.5.1 마이크로서비스 아키텍처
11.6 트윗 서비스 설계
11.6.1 데이터 저장소
11.6.2 트윗 생성 과정
11.6.3 트윗 조회 과정
11.6.4 캐싱
11.7 사용자 서비스 설계
11.7.1 데이터 저장소
11.7.2 사용자 생성 과정
11.7.3 사용자 인증 과정
11.7.4 팔로우/언팔로우 과정
11.7.5 팔로워/팔로잉 목록 조회 과정
11.8 타임라인 서비스 세부 설계
11.8.1 데이터 흐름
11.8.2 타임라인 조회 과정
11.8.3 푸시 기반 업데이트
11.9 검색 서비스 세부 설계
11.9.1 데이터 흐름과 인덱싱
11.9.2 검색 쿼리 처리 과정
11.9.3 관련 점수와 순위 매기기
11.10 기타 고려 사항
11.11 요약
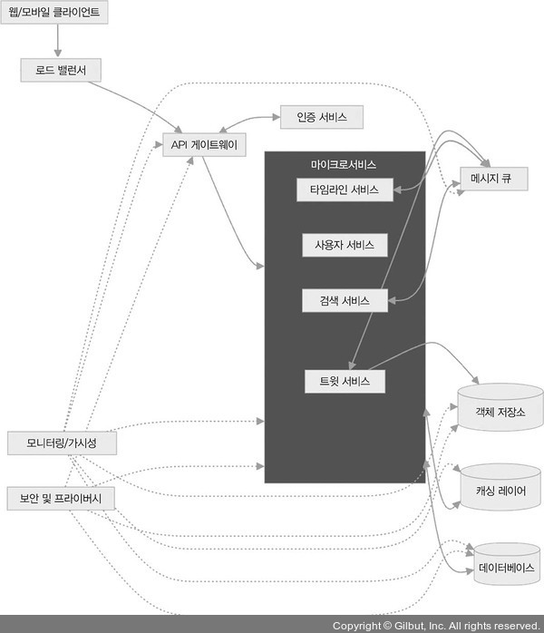
▲ 그림 11-2
X의 고수준 설계 디자인
Prev
BUY
Next
신간 소식 구독하기
뉴스레터에 가입하시고 이메일로 신간 소식을 받아 보세요.
Email address